|
Всего инструкций в разделе: 239 |
|
Мануал к автомобильной магнитоле, DVD, MP3 проигрывателю, ресиверу ALPINE поможет разобраться с настройками часов, подсветкой, каналами радиостанции и множеством другого необходимого функционала автомультимедийного устройства. |
Посмотреть инструкция для Alpine iLX-700 бесплатно. Руководство относится к категории автомагнитолы, 1 человек(а) дали ему среднюю оценку 9. Руководство доступно на следующих языках: русский, английский. У вас есть вопрос о Alpine iLX-700 или вам нужна помощь? Задайте свой вопрос здесь
Не можете найти ответ на свой вопрос в руководстве? Вы можете найти ответ на свой вопрос ниже, в разделе часто задаваемых вопросов о Alpine iLX-700.
Какой вес Alpine iLX-700?
В чем разница между FM и AM?
Когда звук считается слишком громким?
Автомобильный радиоприемник не включается, что делать?
Как лучше всего выполнять чистку автомагнитола?
Какой размер экрана Alpine iLX-700?
Какое разрешение экрана дисплея Alpine iLX-700?
Инструкция Alpine iLX-700 доступно в русский?
Не нашли свой вопрос? Задайте свой вопрос здесь
Комментарии
22
Войдите или зарегистрируйтесь, чтобы писать комментарии, задавать вопросы и участвовать в обсуждении.
День добрый, у тебя она не просила пароль? Скинул клемму, после этого работает только диск, просит пароль, хотя карта есть
Здравствуйте! Пароль просит, мне повезло, у меня был 0000, если установлен другой, то необходимо уже генерировать его.
0000 пробовал, не подходит((( А как сгенерировать не подскажете?
Надо загуглить, есть описание.либо отдать специалистам
Распоролил, нашел кто сгенерирует, теперь другая проблема(( камера ЗХ не включается автоматически при движении назад, хотя если просто зайти в камеру для настройки, она показывает, есть разметка. Не было такой проблемы при установке?
В настройках поковыряйтесь с помощью Гугл переводчика, там есть активация камеры! Либо можно выбрать другую комплектацию авто в самом начале, тоже все заработает!
Добрый день, не подскажите а как подключить энергомонитор у магнитолы или как войти в инженерное меню?
Здравствуйте! Такого конкретно я не подскажу, магнитолы уже 2 года как нет)но вообще я так понимаю, что в данном ГК япы все предусмотрели, и при первом включении либо в меню просто нужно выбрать марку авто (приус там есть точно). Гугл переводчик в телефоне в помощь, и все там довольно доступно! До сих пор только лулшие воспоминания о данном ГУ))
Я как понимаю нужно клемму с малого АКБ скинуть, чтобы при включении авто магнитола с нуля загрузилась?
Я езжу на Honda Fit Shuttle (1G)
Привет, ну как разобрался с магнитолой? Мне такую предлагают, у неё все фишки под тойоту. как она?
Да все разобрался! Подключил 2 камеры! Передняя включается при скорости менее 20 км/ч автоматом, очень круто! Звук просто бомбический! Правда Премяху продал и новый хозяин играется с иероглифами, нифига не понимая, какое золото ему досталось!)) Так что бери не задумываясь, точно не пожалеешь! Будут вопросы-пиши, помогу.Я теперь хочу для своей Камри хоть что-то немного подобное найти!
Я езжу на Honda Fit Shuttle (1G)
Ещё один вопрос, у неё в настройках звука есть временные задержки?
Конечно есть! Есть и срезы частот и много ещё разных натсроек, которые очень преображают звук!
Да, пока во всем что нужно разобрался!) Только никак руки не дошли usb выход подключить, пользуюсь sd. Как переднюю камеру цеплять буду все доделаю)
Всё подключил, во всём разобрался?
А код установил японец, ну или ещё кто после него, я находил в менюшке такой пункт, но у меня он отключен. Может там простой типа нулей или 1234…
А вообще на дилерских магнитолах Тойота с помощью спец проги можно сгенерировать код, хотя только с жёстким вроде, ну может и тут есть какие варианты… Надо штудировать всемирную сеть.
Привет! Все подключено, причем настройки не сбрасываются даже после отключения клемм.
привет! ты ее не подключал ещё? ко мне обратился человек, говорит после снятия клемм с аккумулятора, магнитола залочилась и просит код)
Да мануалы эти я уже скачал, перевожу по тиху, а распиновок-то там нет((
Все комментарии
Designed by ALPINE Japan
68-24567Z82-A
RU
FOR CAR USE ONLY/NUR FÜR AUTOMOBIL GEBRAUCH/POUR APPLICATION AUTOMOBILE UNIQUEMENT/PARA USO EN
AUTOMÓVILES/SOLO PER L’UTILIZZO IN AUTOMOBILE/ENDAST FÖR BILBRUK/ALLEEN VOOR GEBRUIK IN DE AUTO/
ТОЛЬКО
ДЛЯ ИСПОЛЬЗОВАНИЯ В АВТОМОБИЛЯХ
/
DO UŻYCIA TYLKO W SAMOCHODZIE
iLX-700
• OWNER’S MANUAL
Please read before using this equipment.
• ANVÄNDARHANDLEDNING
Innan du använder utrustningen bör du läsa
igenom denna användarhandledning.
• BEDIENUNGSANLEITUNG
Lesen Sie diese Bedienungsanleitung
bitte vor Gebrauch des Gerätes.
• GEBRUIKERSHANDLEIDING
Lees deze aanwijzingen aandachtig alvorens
dit toestel te gebruiken.
• MODE D’EMPLOI
Veuillez lire avant d’utiliser cet appareil.
• РУКОВОДСТВО ПО ЭКСПЛУАТАЦИИ
Прочтите настоящее руководство перед
началом использования оборудования.
• MANUAL DE OPERACIÓN
Léalo antes de utilizar este equipo.
• INSTRUKCJA OBSŁUGI
Prosimy zapoznać się z tą instrukcją przed
przystąpieniem do użytkowania urządzenia.
• ISTRUZIONI PER L’USO
Si prega di leggere prima di utilizzare il
attrezzatura.
ALPINE ELECTRONICS MARKETING, INC.
1-7, Yukigaya-Otsukamachi, Ota-ku,
Tokyo 145-0067, JAPAN
Phone: 03-5499-4531
ALPINE ELECTRONICS OF AMERICA, INC.
19145 Gramercy Place, Torrance,
California 90501, U.S.A.
Phone 1-800-ALPINE-1 (1-800-257-4631)
ALPINE ELECTRONICS OF AUSTRALIA PTY. LTD.
161-165 Princes Highway, Hallam
Victoria 3803, Australia
Phone 03-8787-1200
ALPINE ELECTRONICS GmbH
Wilhelm-Wagenfeld-Str. 1-3, 80807 München, Germany
Phone 089-32 42 640
ALPINE ELECTRONICS OF U.K. LTD.
Alpine House
Fletchamstead Highway, Coventry CV4 9TW, U.K.
www.alpine.co.uk
ALPINE ELECTRONICS FRANCE S.A.R.L.
(RCS PONTOISE B 338 101 280)
98, Rue de la Belle Etoile, Z.I. Paris Nord Il,
B.P. 50016, 95945 Roissy Charles de Gaulle
Cedex, France
Phone +33-(0)1-48638989
ALPINE ITALIA S.p.A.
Viale Cristoforo Colombo, 8
20090 Trezzano sul Naviglio MI, Italy
Phone +39 02 484781
ALPINE ELECTRONICS DE ESPAÑA, S.A.
Portal de Gamarra 36, Pabellón, 32
01013 Vitoria (Alava)-APDO 133, Spain
Phone 945-283588
R
R

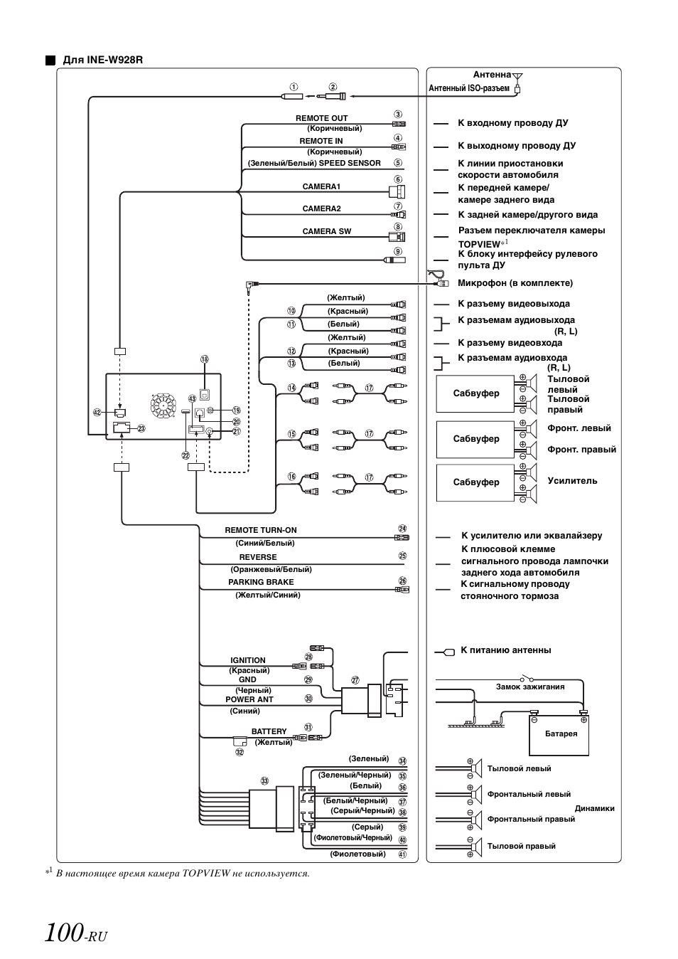
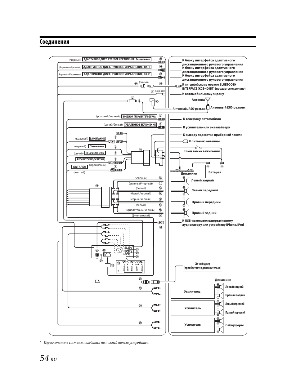
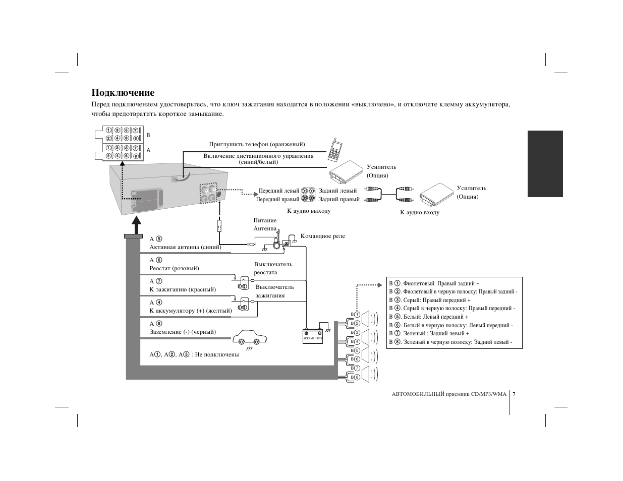
Данная инструкция на русском языке предназначена для автомагнитолы
Alpine iLX-700, описывает принцип работы и основные моменты эксплуатации устройства.
Производитель настойчиво рекомендует перед включением автомагнитолы
внимательно изучить настоящую инструкцию.
Инструкция для автомагнитолы
представлена в формате PDF. Все современные браузеры уже поддерживают данный формат и сложностей с открытием файла возникнуть не должно.
Но если открыть инструкцию все же не удается, то необходимо установить на компьютер программу для чтения PDF файлов, например, Acrobat Reader. Если у вас возникли сложности с открытием инструкции на смартфоне под управлением Android, нужно установить, например, Adobe Acrobat Reader.
Комментарии (0)
Комментарии про другие Автомагнитолы
Другие Автомагнитолы Alpine
Авто с чистокровной японской(китайской) магнитолой Alpine 700w была без sd карты.
Заказали sd карту у Иркутского паренька: www.avito.ru/user/15e5454…e2c88/profile?src=sharing
После установки стало доступно: 1.управление звуком, эквлайзером, распределение звучания по салону (перед, зад)
Но по факту, звучание в базовой настройке и без sd карты хорошее, а sd карта лишь расширяет эквалайзером
P.S. Если играми с настройками звука вы испортили базовое звучание, то сбросить можно сняв минусовую клемму с АКБ. Может и есть ручной сброс, но искать на японском тяжко 
2. Подключил блютус. Но по факту телефонная книга читается кракозяблами, так как поддержка русского языка отсутствует. Но чтобы в дороге ответить этого хватает, правда кто звонит по иероглифам не понять 
3. Стали доступны все настройки магнитолы. Самое главное не намудрите с паролем и безопасностью, иначе попадете с разблокировкой.
4. Задняя камера не блокируется после снятия аккумулятора.
5. Навигация чисто под Японию, у нас не работает.
Вывод, стоит брать sd карту или нет? Лично для меня, стоит.
Стоит ли менять на андроид магнитолу? Да, стоит, если цена магнитолы стартует хотя бы от 30 т.р., с хорошим музыкальным процессором, навигацией, цифровым тв, а брать китайское .омно за 5-6 т.р. для такого авто не резон, себя не уважать, уж лучше карточку за 3.5 т.р.
.

Цена вопроса: 3 500 ₽
|
Всего инструкций в разделе: 239 |
|
Мануал к автомобильной магнитоле, DVD, MP3 проигрывателю, ресиверу ALPINE поможет разобраться с настройками часов, подсветкой, каналами радиостанции и множеством другого необходимого функционала автомультимедийного устройства. |
инструкцияAlpine iLX-700

ALPINE iLX-700 QRG 68-24567Z83-A
EN
DE
FR
ES
IT
SE
NL
RU
PL
FOR CAR USE ONLY/NUR FÜR AUTOMOBIL GEBRAUCH/POUR APPLICATION AUTOMOBILE UNIQUEMENT/
PARA USO EN AUTOMÓVILES/SOLO PER L’UTILIZZO IN AUTOMOBILE/ENDAST FÖR BILBRUK/ALLEEN VOOR
GEBRUIK IN DE AUTO/ТОЛЬКО ДЛЯ ИСПОЛЬЗОВАНИЯ В АВТОМОБИЛЯХ/DO UŻYCIA TYLKO W
SAMOCHODZIE
R
QUICK REFERENCE GUIDE
Kurzanleitung
GUIDE DE RÉFÉRENCE RAPIDE
GUÍA DE REFERENCIA RÁPIDA
GUIDA RAPIDA
SNABBGUIDE
SNELSTARTGIDS
КРАТКОЕ СПРАВОЧНОЕ РУКОВОДСТВО
SKRÓCONA INSTRUKCJA DLA UŻYTKOWNIKA
Посмотреть инструкция для Alpine iLX-700 бесплатно. Руководство относится к категории автомагнитолы, 1 человек(а) дали ему среднюю оценку 9. Руководство доступно на следующих языках: русский, английский. У вас есть вопрос о Alpine iLX-700 или вам нужна помощь? Задайте свой вопрос здесь
Главная
| Alpine | |
| iLX-700 | ILX-700 | |
| автомагнитола | |
| 4958043544356 | |
| русский, английский | |
| Руководство пользователя (PDF) |
Мультимедиа
| MP3-воспроизведение | Да |
| CD-R воспроизведение | Нет |
| Воспроизведение CD-RW | Нет |
| Воспроизведение Видео DVD | Нет |
| Воспроизведение с прямого порта USB | — |
Радио
| Предварительно установленное количество станций | 34 |
| Поддержка RDS | Да |
| Поддерживаемые диапазоны радио | FM, LW, MW |
| FM диапазон | 87.5 — 108 MHz |
| LW диапазон | 153 — 281 kHz |
Производительность
| Эквалайзер | Да |
| Количество полос эквалайзера | 9 |
| Цвет товара | Black, Grey |
| Выходная мощность | 200 W |
| Совместимость с iPod | Да |
| DIN размер | 2 DIN |
| Поддерживаемые типы дисков | Нет |
| Характеристики RDS | AF, EON, RT, TA |
| Прямое управление с iPod | Да |
| Совместимость с iPod | Да |
| Подстраиваемый эквалайзер | Да |
Экран
| Встроенный экран | Да |
| Диагональ экрана | 7 « |
| Разрешение экрана | 800 x 480 пикселей |
| Сенсорный экран | Да |
| Наклон дисплея | Нет |
| Тип дисплея | ЖК |
Порты и интерфейсы
| Вход Aux | Да |
| Bluetooth | Нет |
| Pre out порты | Да |
Вес и размеры
| Размеры (ШхГхВ) | 178 x 75.5 x 100 mm |
| Вес | 900 g |
Технические характеристики
показать больше
Не можете найти ответ на свой вопрос в руководстве? Вы можете найти ответ на свой вопрос ниже, в разделе часто задаваемых вопросов о Alpine iLX-700.
Какой вес Alpine iLX-700?
Alpine iLX-700 имеет вес 900 g.
В чем разница между FM и AM?
FM означает «частотная модуляция», AM — «амплитудная модуляция». Основная разница между FM- и AM-радиостанциями состоит в качестве звука.
Когда звук считается слишком громким?
Уровень звука выше 80 децибел может нанести вред слуху. Уровень звука выше 120 децибел может нанести прямое повреждение слуху. Вероятность повреждения слуха зависит от частоты и продолжительности прослушивания.
Автомобильный радиоприемник не включается, что делать?
Если автомобильный радиоприемник не включен, на него не будет подаваться питание. Убедитесь, что красный провод подключен к контактному источнику питания, а желтый провод — к источнику питания постоянной мощности.
Как лучше всего выполнять чистку автомагнитола?
Для удаления отпечатков пальцев лучше всего использовать слегка влажную салфетку для уборки или мягкую чистую ткань. Пыль в труднодоступных местах лучше всего удаляется потоком сжатого воздуха.
Что такое Bluetooth?
Bluetooth — это способ обмена данными по беспроводной сети между электронными устройствами с помощью радиоволн. Расстояние между двумя устройствами обменивающимися данными в большинстве случаев составляет не более десяти метров.
Какой размер экрана Alpine iLX-700?
Размер экрана Alpine iLX-700 составляет 7 «.
Какое разрешение экрана дисплея Alpine iLX-700?
Разрешение экрана Alpine iLX-700 следующее 800 x 480 пикселей.
Инструкция Alpine iLX-700 доступно в русский?
Да, руководствоAlpine iLX-700 доступно врусский .
Не нашли свой вопрос? Задайте свой вопрос здесь
Автосервис «Ралли»
МЕНЮ
Обновлено: 22.09.2023
Читайте также:
- Сигнализация на камри 70 какую ставить — 94 фото
- Требования к акту осмотра транспортного средства после дтп — 83 фото
- Диагностика ваз 2131 своими руками — 83 фото














































































