в ВОЛНЙ-ВО7 ЭЛЕКТРОФОН ПЕРЕНОСНЫЙ СТЕРЕО РУКОВОДСТВО ПО ЭКСПЛУАТАЦИИ
ПОПРАВКА 1. На стр. 7 в п 6.2.9. после слов "справа и слева от ручек” дополнить: "При максимальных положениях регуляторов громкости и тембров мо- гут возникать искажения звука, которые связаны с большим уровней записи на грампластинках. В это! случае необходимо уменьшить уровень гоом- костлУ
1. ОБЩИЕ УКАЗАНИЯ 1.1. При покупке электрофона требуйте проверки его работо- способности и звучания. 1.2. Проверьте сохранность пломб на электрофоне и его комп- лектность. 1.3. Проверьте наличие гарантийного и отрывных талонов в ру- ководстве по эксплуатации (РЭ) при покупке электрофона. Убе- дитесь, что в гарантийном и отрывных талонах проставлены дата продажи и штамп магазина. Проверьте соответствие заводского но- мера электрофона заводскому номеру, проставленному в гарантий- ном и отрывных талонах РЭ. Место маркировки заводского номера показано на рис 4. 1.4. Прежде чем включить электрофон, внимательно ознакомь- тесь с настоящим РЭ. 1.5. При длительном хранении элементов питания возможно вытекание из них электролита. С целью исключения повреждения электрофона вытекающим из элементов питания электролитом не допускается их длительное хранение в отсеке для автономного источника питания. 1.6. Эксплуатация электрофона допускается при температуре ок- ружающего воздуха от 5 до 45° С. 1.7. После хранения электрофона в холодном помещении или после перевозки в зимних условиях необходимо дать ему прогреть- ся до комнатной температуры в течение 2—3 ч. 1.8. При питании от автономного источника питания не реко- мендуется подключение (к розеткам « <8Q2W ») внеш- них акустических систем с активным сопротивлением меньше 8 0м. 2. КОМПЛЕКТ ПОСТАВКИ 2.1. Комплект поставки электрофона включает: 1) электрофон «Волна-307-стерео» 1 шт., состоящий из устрой- ства звуковоспроизведения (УЗ) и электропроигрывателя (ЭП); 2) руководство по эксплуатации на электрофон 1 шт.; 3) головка звукоснимателя ГЗП-ЗО1 (установлена в звукосни- матель) 1 шт.; 4) запасной иглодержатель в упаковке 1 шт.; 5) шнур для подключения электрофона к сети переменного то- ка 1 шт.; 6) запасная вставка плавкая ВПБ6-1 2 шт.; 7) диск стробоскопический 1 шт; 8) упаковочная коробка 1 шт.
Рис. 1. Внешний вид электрофона. 1 — устройство звуковоспроизведения; 2 — электропроиг- рыватель. 3. ОСНОВНЫЕ ТЕХНИЧЕСКИЕ ХАРАКТЕРИСТИКИ 3.1 Электрофон имеет следующие основные тех- нические характеристики: 1) номинальная частота вращения диска 33,33 об/мин; 2) диапазон воспроизводимых частот со входа усилителя низких частот (УНЧ), Гц, не уже по электрическому напряжению 80—15000 по звуковому давлению 100—10000 3) номинальная выходная мощность УНЧ каж- дого стереоканала, Вт при питании от сети переменного тока 2; при питании от автономного источника постоян- ного тока. 0,5; 4) коэффициент детонации, %, не более при питании от сети переменного тока 0,25; при питании от автономного источника постоян- ного тока 0,35; 2
5) прижимная сила звукоснимателя, мН 60+10; 6) потребляемая мощность электрофона при пи- тании от сети переменного тока, Вт, не более 151 7) потребляемая мощность электрофона от ав- тономного источника питания постоянного тока, (шесть элементов типа А343 Прима), Вт, не более 2,2; 8) габаритные размеры электрофона без упа- ковки, мм 480x265x118 9) масса электрофона без упаковки и элементов питания, кг, не более 7 4. УКАЗАНИЯ ПО ТЕХНИКЕ БЕЗОПАСНОСТИ 4.1. Будьте осторожны: при питании от сети переменного тока в электрофоне имеется опасное для жизни напряжение 220 В. Рис. £. Электропроигрыватель 1 — защелки для крепления ЭП к УЗ; 2 — диск; 3 — зв- щелкв крышки отсекв для хранения шнура подключения ЭП к УЗ; 4 — звукосниматель; 5 — кнопке переключателя АВТОСТОП для отключения автостопа; 6 — кнопка пе- реключателя «30/17» корректировки срабатывания автосто- па в зависимости от диаметра грампластинки; 7 — кнопка переключателя СТОП для выключения ЭП; 8 — стойка для закрепления звукоснимателя; 9 — ручка ПУСК включения 3
Рис. 3. Устройство звуковоспроизведения 1 — кнопка переключателя СЕТЬ для включения пита- ния от сети переменного тока; 2 — световой индикатор включения сети питания переменного тока; 3 — ручка ТЕМБР ВЧ регулятора тембра высоких частот (ВЧ); 4— ручка ТЕМБР НЧ регулятора тембра низких частот (НЧ); 5 — ручка ГРОМКОСТЬ ЛЕВЫЙ регулятора громкости левого канала; 6 — ручка ГРОМКОСТЬ ПРАВЫЙ ре- гулятора громкости правого канала 4.2 Не применяйте самодельные предохранители, это может вывести электрофон из строя. 4.3. Не оставляйте без присмотра включенный электрофон на длительное время 4.4. При длительных перерывах в работе рекомендуется отклю- чить вилку шнура питания электрофона от розетки сети перемен- ного гска. 5. КРАТКОЕ ОПИСАНИЕ ЭЛЕКТРОФОНА 5.1. Электрофон стереофонический переносный «Волиа-307-сте рее» ГОСТ 11157-80 3.832.047 ТУ третьей группы сложности с уни- версальным питанием предназначен для электроакустического вос- произведения механической звукозаписи с грампластинок всех фор- матов при частоте вращения 33, 33 об/мин. 5.2 Электрофон состоит из электропроигрывателя и устройства звуковоспроизведения со встроенной акустической системой. 5.3. ЭП и УЗ стыкуются друг с другом с помощью замков-за- щелок и переносятся за ручку, расположенную на корпусе УЗ. 5.4. В ЭП установлены: 1) прямоприводной двигатель постоянного тока с электронной стабилизацией частоты вращения; 4
Рис. 4. Вид на УЗ (задняя стенка) 1 — кнопка переключателя МОНО для переключения на рабо- ту в монофоническом режиме; 2 — кнопка переключателя БАТ для переключения иа работу от автономного источни- ка питания; 3 — кнопка переключателя АС для отключения встроенных в УЗ динамических головок; 4 — розетки « < 6P2W/1EB » и « «4 8Р2У/ПРАВ > для подключения внеш- ней акустической системы, 5 — розетка « -©и » для подклю- чения ЭП; 6 — розетки « . » для подключения стереотеле- фоиов; 7 — розетка « -© I » универсального высокоомного входа; 8 — розетка « 0» » для подключения магнитофона на запись; 9 — розетка « @ » для подключения сети провод- ного вещания; 10 — розетка «~220В 50Гц» для подключения шиура питания; 11 — вкладыш вставки плавкой «0,16А ВПБ6-1»; 12 — отсек для автономного источника питания; 13 — место маркировки заводского номера электрофона. Рис. 5 Отсек для автономного источника питания Б
2) концевой выключатель; 3) микролифт; 4) звукосниматель с головкой ГЗП-ЗО1; 5) регулятор частоты вращения диска. 5.5. В УЗ установлены: 1) УНЧ (выполненный на трех печатных платах); 2) две динамические головки типа ЗГДШ-2-8-100; 3) блок питания; 4) устройство, обеспечивающее кажущееся увеличение стерео- базы и объемности звучания при работе на встроенную акустиче- скую систему. 5.6. УНЧ имеет раздельное по каналам регулирование громкос- ти и совмещенное по каналам регулирование тембров НЧ и ВЧ. 5.7. К УЗ кроме ЭП можно подключить: 1) магнитофонную приставку; 2) сеть проводного вещания; 3) малогабаритный приемник; 4) выносные акустические системы; 5) головные стереофонические телефоны типа ТДС; 6) магнитофон на запись. 5.8. Внешний вид электрофона, ЭП, УЗ и отсека автономного источника питания показаны на рис. 1, 2, 3, 4, 5. Принципиальная электрическая схема электрофона приведена в приложении. 5.9. Питание электрофона осуществляется: 1) от сети переменного тока напряжением- (220±22) В часто- той 50 Гц; 2) от автономного источника питания напряжением (9 ) В (шесть элементов типа А343 Прима). 5.10. Продолжительность работы электрофона от автономного источника питания зависит от выходной мощности электрофона (Рвых-). При мощности Рвых- равной 0,1 Рном-, продолжительность работы составляет не менее 10 ч. 6. ПОДГОТОВКА К РАБОТЕ И ПОРЯДОК РАБОТЫ С ЭЛЕКТРОФОНОМ 6.1. Подготовка электрофона к включению. 6.1.1. Установите комплект ЭП и УЗ ручкой вверх, нажмите на замки-зашелки, отсоедините ЭП от УЗ. 6.1.2. Откройте крышку отсека ЭП, отжав защелку 3 (см. рис. 2), извлеките соединительный шнур для подключения ЭП к УЗ, закройте крышку, пропустив шнур в паз крышки, вставьте вилку кабеля в розетку « -€) и > на задней стенке УЗ. 6.1.3. ВНИМАНИЕ!Перед установкой элементов питания типа А343 Прима убедитесь в том, что их гарантийный срок хранения не 6
истек и при необходимости зачистите загрязненные контакты на элементах и в отсеке для автономного питания. При помощи шнура, находящегося в отсеке питания « 4+ I » иа задней стейке УЗ, подключите электрофон к сети. При работе от автономного источника питания установите в отсек питания шесть элементов питания типа А343 Прима, соблю- дая указанную в отсеке полярность (см. рис. 5). 6.2. Включение электрофона для воспроизведения записи с грампластинок. 6.2.1. Установите грампластинку иа диск. 6.2.2. Установите кнопку СЕТЬ иа УЗ во включенное положе- ние, при этом должен загореться электрический индикатор вклю- чения на УЗ. При питании от автономного источника установите кнопку СЕТЬ в выключенное положение, а кнопку БАТ, располо- женную на задней стенке УЗ, во включенное положение. Примечание. Включенное положение — кнопка нажата, выклю- ченное — кнопка отжата. 6.2.3. Установите кнопки МОНО и АС в выключенное положе- ние, при этом воспроизведение будет осуществляться через дина- мические головки, встроенные в УЗ. Тримечание. При прослушивании записи через внешние акусти- чес ie системы необходимо подключить их к розеткам <1Ц 3 02 w ЛЕВ », « <1 8Q2W. ПРАВ. » и установить кнопку АС во включенное положение. 6.2.4. Установите кнопку АВТОСТОП на ЭП в выключенное положение. При проигрывании грампластинки без срабатывания концевого выключателя кнопка АВТОСТОП должна быть во вклю- ченном положении. 6.2.5. Установите кнопку «30/17» на ЭП в положение, соответ- ствующее формату проигрываемой грампластинки (формат 17 — кнопка во включенном положении). 6.2.6 Снимите с головки звукоснимателя предохранительный щиток. 6.2.7. Снимите звукосниматель со стойки и установите иглу над началом записи грампластинки. 6.2.8. Включите электрофон, перемещая ручку ПУСК в направ- лении, указанном стрелкой, при этом диск ЭП начинает вращать- ся, а игла звукоснимателя опускается на грампластинку. 6.2.9. Ручками ГРОМКОСТЬ ПРАВ И ГРОМКОСТЬ ЛЕВ установите одинаковую громкость звучания динамических головок правого и левого каналов, которые расположены в УЗ справа и сле- ва от ручек. 7
6.2.10. Ручками ТЕМБР ВЧ и ТЕМБР НЧ установите желае- мый тембр звучания. Примечание. При появлении микрофонного эффекта (возбуж дення) во время проигрывания грампластинок измените положение УЗ относительно ЭН. 6.2.11- После выхода иглы звукоснимателя на выводную канав- ку грампластинки происходит срабатывание концевого выключа- теля. При этом звукосниматель поднимается над грампластинкой и от ЭП отключается напряжение питания. Отведите звукоснима- тель вправо и установите его на стойку. 6.3. Прослушивание стереозаписи через стереотелефоны. 6.3.1. Подключите стереотелефоны к одной из розеток « f? » 6.3.2. Для прослушивания только через стереотелефоны уста- новите кнопку АС во включенное положение, при этом отключа- ются динамические головки УЗ. 6.4. Использование УЗ в качестве электроакустической системы. 6.4- 1. Отсоедините вилку шнура ЭП от УЗ. 6.4.2. Подключите к розетке « -®1 » магнитофонную приставку, переносный магнитофон, малогабаритный приемник или к розет- ке « © » сеть проводного вещания. 6.4.3. Включите УЗ в соответствии с пп. 6.2.2, 6.2.3 и установите желаемые громкость и тембр звучания. Примечания. I. Для прослушивания фонограммы от сети провод- ного вещания необходимо включить кнопку «МОНО». 2. Не рекомендуегся одновременно подключать источники фонограмм ко входам- «-©I > и « @ ». 6.5. Запись на магнитофон. 6.5.1. Включите электрофон для воспроизведения записи с грам- пластинок в соответствии с п. 6.2 или включите УЗ в качестве электроакустической системы в соответствии с п. 6 4. 6.5.2. Подключите вход магнитофона к розетке « О » электро- фона и произведите запись фонограммы. Помните, что положение ручек регуляторов громкости и тембра электрофона не изменяет уровень и частотный спектр фонограммы на выходе « & », поэ- тому при записи их положение может быть произвольное 6.6. Проверка и подрегулирование частоты вращения диска. 6.6.1. При необходимости частоту вращения диска можно про- верить и подрегулировать. Для этого последовательно установите на диск грампластинку и стробоскопический диск, после чего включите ЭП. Установите иглу звукоснимателя на грампластинку в зоне, примерно равноотстоящей от начала и конца записи. На- правьте на вращающийся стробоскопический диск свет от лампы, включенной в сеть переменного тока частотой 50 Гц. Если риски стробоскопического диска кажутся неподвижными, то частота вращения диска соответствует номинальной. 8
Если кажущееся перемещение рисок происходит со значитель- ной скоростью по часовой (против часовой) стрелке, то следует подрегулировать частоту вращения диска. Для этого откройте крышку отсека ЭП, отжав защелку 3 рис. 2, вставьте отвертку в шлиц регулятора частоты- вращения диска « » и, вращая отвертку против часовой (по часовой) стрелки, произведите под- регулирование Допускается незначительное перемещение рисОК- 6.7. Выключение электрофона. 6.7.1. Нажмите кнопку СТОП на панели ЭП, если проигрыва- ние грампластинки не закончилось или проводилось без срабаты- вания концевого выключателя, при этом ручка ПУСК возвратится в исходное положение (при отсутствии напряжения питания эле- ктрофона для возврата ручки ПУСК в исходное положение нажми- те на нее в направлении, противоположном стрелке). 6.7.2. Установите звукосниматель на стойку, легким нажатием защелкните его. 6.7.3. Установите на головку звукоснимателя предохранитель- ный щиток. 6.7.4. Выключите питание нажатием кнопки СЕТЬ (при питании от сети переменного тока) или кнопки БАТ (при питании от авто- номного источника постоянного тока). 6.8. Подготовка электрофона к транспортированию. 6.8.1. Отключите шнур для подключения электрофона к сети. 6.8 2. Отключите соединительный кабель ЭП от УЗ, уложите в отсек и закройте защелкивающейся крышкой. 6.8.3. Соедините ЭП и УЗ до срабатывания замков-защелок. Примечание. Почтовое транспортирование допускается только в жесткой таре. 6.9. Условия эксплуатации. 6.9.1. Нормальная работа электрофона обеспечивается при тем- пературе окружающей среды от 5 до 45° С и питании: от сети переменного тока напряжением (220±22) В частотой 50 Гц; от автономного источника постоянного тока напряжением (912j)B. Не оставляйте электрофон длительное время на солнце! Оберегайте электрофон от загрязнения и в л а- г и! Во избежание поломки и преждевременного износа головки звукоснимателя не пользуйтесь грампластинками, имеющими тре- щины и выбоины. Соблюдайте осторожность в обращении со звукоснимателем. Во избежание выхода из строя электрофона не допускайте ко- роткого замыкания в розетках « a] 8Q2W лев » * < 8Q2W прав. > 9
7. ТЕХНИЧЕСКОЕ ОБСЛУЖИВАНИЕ 7.1. Замена перегоревшего предохранителя (вставки плавкой) 7.1.1. Отключите шнур питания электрофона от УЗ. 7.1.2. Отверните винт, крепящий вкладыш вставки плавкой (см. рис. 4, поз. 11). 7.1.3. Извлеките вкладыш с вставкой плавкой и замените ее ис- правной. 7.1.4. Установите на место вкладыш с вставкой плавкой и за- крепите его винтом. 7.1.5. Подключите шнур питания электрофона к УЗ. 7.2. Смазка вала двигателя 7.2.1. ВНИМАНИЕ! Смазку вала двигателя производите только после окончания гарантийного срока эксплуатации электрофона. Снимите резиновый диск с ЭП и, вращая металлический диск, совместите отверстие в ием с головкой винта, крепящего защелку. 7.2.2. Отверните винт на 2—3 оборота и сдвиньте защелку в сторону от центра диска. 7.2 3. Придерживая диск одной рукой, другой переверните кор- пус ЭП и отделите от него диск. Ось диска является одновремен- но и валом двигателя. 7.2.4. Протрите насухо вал двигателя, втулку ЭП и нанесите на вал двигателя 1—2 капли часового или индустриального масла. 7.2.5. Установите на место диск, совместите отверстие в нем с головкой винта, сдвиньте защелку в сторону центра диска и зак- репите ее винтом. 7.2.6. Придерживая диск одной рукой, другой переворачивая корпус ЭП, убедитесь в том, что диск не выпадает из корпуса ЭП. Если диск выпадает — повторите операцию по п. 7.2.5. 7.2.7. Установите на металлический диск ЭП резиновый. 8. ГАРАНТИЙНЫЕ ОБЯЗАТЕЛЬСТВА 8.1. Электрофон «Волна-307-стерео» соответствует утвержденно- му образцу. 8.2. Изготовитель гарантирует соответствие электрофона требо- ваниям ГОСТ 11157—80, ГОСТ 18631—83 и 3.832 047-ТУ при соб- людении владельцем правил эксплуатации, изложенных в настоя- щем РЭ. 8.3. Гарантийный срок эксплуатации электрофона «Волна-307- стерео» 24 месяца со дня продажи через розничную торговую сеть. 8.4. При отсутствии даты продажи и штампа магазина в гаран- тийном и отрывных талонах гарантийный срок исчисляется со дня выпуска электрофона предприятием-изготовителем. 10
8.5. В течение гарантийного срока эксплуатации владелец имеет право на бесплатный ремонт по предъявлению гарантийного тало- на. При этом за первый ремонт вырезают отрывной талон, соот- ветствующий выполненной работе. Последующие в течение гаран- тийного срока ремонты выполняют также бесплатно и записыва- ют данные о виде ремонта в учетно-техническую карточку (нахо- дится в ремонтном предприятии) и на оборотной стороне гарантий- ного талона. 8.6. Ремонт электрофона выполняют ремонтные предприятия, информацию о которых можно получить в магазине радиотова- ров. 8.7. Без предъявления гаритийного и отрывных талонов и (или) при нарушении сохранности пломб на электрофоне претен- зии к качеству работы не принимаются и гарантийный ремонт не производится. 8.8. В течение гарантийного срока эксплуатации, установленно- го на электрофон, ремонт производится за счет владельца в слу- чае, если он эксплуатирует его не в соответствии с настоящим РЭ или не выполняет рекомендаций ремонтного предприятия, направ- ленных на обеспечение нормальной работы электрофона. 8.9. Обмен неисправных электрофонов осуществляется через торговую сеть по предъявлению справки ремонтного предприятия и гарантийного талона в соответствии с действующими правилами обмена промышленных товаров, купленных в розничной торговой сети государственной и кооперативной торговли. Электрофон содержит г золота 0,0276 серебра 0,0571
Действителен по заполнении Цена 80 руб. Прейскурант № 084-1979/384 ГАРАНТИЙНЫЙ талон Заполняет предприятие-изготовитель Электрофон переносной «Волна-307-стерео» № Дата выпуска ~К еЛь ОТК предприятия-изготовителя Пред АдРе/ .Р^^едъявления претензий к качеству раб< -Тро ’ л • лл . л А. ОТК) v . -----j г----ы элек- на: 410010. гл^аратов, ул. Академика Навашина, 11. 5А Т? Д^та- продажи т торговое предприятие число, месяц, год П рода вец ______________________________________________________ подпись или штамп Штамп магазина Поставлен на гарантийное обслуживание наименование ремонтного предприятия число, месяц, год Гарантийный номер _________________________________________ 12
Действителен по заполнении Корешок отрывного талона иа гарантийный ремонт в течение первого года гарантии ОТРЫВНОЙ ТАЛОН НА ГАРАНТИЙНЫЙ РЕМОНТ В ТЕЧЕНИЕ ПЕРВОГО ГОДА ГАРАНТИИ Заполняет предприятие-изготовитель 307-стерео» № Представитель fPC'B 3ЕНО Адрес для нитель: 410010, г. Саратов, ул. Академика Нава- шина, 11. Заполняет торговое предприятие Дата продажи ________________________________ ТК предприятия-изготовителя // штамг/ОТК талона на предприятие-изгото число, месяц, год Продавец__________________________________________ подпись или штамп Штамп магазина 13
Действителен по заполнении Заполняет ремонтное предприятие Гарантийный номер электрофона Содержание ремонта. Наименование и номер по схеме замененной детали или узла. Место и харак- тер дефектов: Дата ремонта _________________________________________ число, месяц, год Подпись лица, производившего ремонт Подпись владельца изделия, подтверждающая ремонт_______________________ Штамп ремонтного предприятия с указанием города. 14
Действителен по заполнении ОТРЫВНОЙ ТАЛОН НА ГАРАНТИЙНЫЙ РЕМОНТ В ТЕЧЕНИЕ ВТОРОГО ГОДА ГАРАНТИИ Заполняет предприятие-изготовитель Элект| ереноАшй «Волна-307-:терео» Дата в^Ир(|^а\1 Q П Гедставитель ОТК предприятия-изготовителя_ / 3^ ( t> \ штамп рТКг / ПРОВЕРЕНО\ч J Адрес для возврам т^Црна на предприятие, изгото- витель: 410010, г. Саратов, ул. Академика Нава- шина, 11. Заполняет торговое предприятие Дата продажи ______________________________________ число, месяц, год Продавец__________________________________________ подпись или штамп Штамп магазина 15
Действителен по заполнении Заполняет ремонтное предприятие Гарантийный номер электрофона Содержание ремонта. Наименование и номер по схеме замененной детали или узла. Место и харак- тер дефектов: Дата ремонта ________________________________________ число, месяц, год Подпись лица, производившего ремонт Подпись владельца изделия, подтверждающая ремонт_______________________ Штамп ремонтного предприятия с указанием города. Формат 60Х841/1б- Объем 1 физ. печ. л. 0,93 усл. печ. л. 0,82 уч.-изд. л СТК
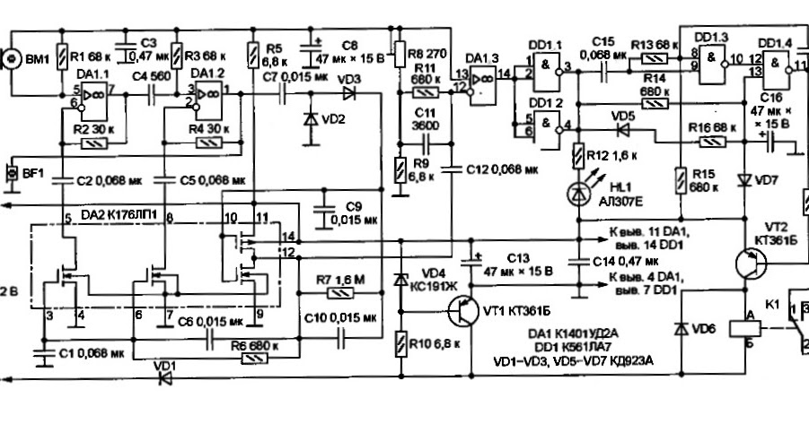
Электрофон ..Волна-507-стерео Схема электрическая принципиальная УЗ_____ 6П-О9$। MS u/fa 1 XL.TfflfWK |.-©1 цеди । -0] | /TrfxC Выход pf7 ..TEM6P НЧ" e,lK CS 521 525 ’ KS IOrk _№« 100k "k RO tOO* X2 КТЗтГХ MDO* KWDZIM 02 ВЛ1 Я£п<Г R4CI MS? 26 ?00д C2 юоанх ГТЯ.СБ > F 0.5Я ?1 R1 33k CIS 5Dmk R2 33л п 10к0н L П6О₽ЕГ^' О 55В f-* олг 5^7 vra ffSS '*{)Л--' *v0.125fi ♦ 0,536 «иС1*В \,F1 Общ и Xf Ч£±Ь ♦ eg И -gg ЯрЫйн7|~5 /?ра<ый14 •7др£ел.'{3 A3 Обил ? ЦРОг- ] 4 SR |Лро£ыо ran-зги S1 -монет 30r 0,1hk П9 nrT* ... u> Ri агож *j гл* V7 KWZifir 1 D15mx ’ JVS 2!,T >-------- Ж J Ufei .. ГТУ' *-С,?1 ₽« -620 ггоопФ - *23 fa RZ7 5fi * П«<7 |Д B2C W? 30, KT3E vm П£’6Б C12 ?0С0мж 81.2,.КС' ftze.t 1>7к ~ С13 -7ЕМ6Р ВЧ 11 O.OZfHK -• bvijSB R7 15к Ri 1 15« ,1 .m ittie , ГТ?! nsntlBM КД522Б momn’ ЫС1П‘ се iucrr.oov Конденсаторы MAT овчэт он-гзв сга-2зл]от-кэ;гпз-38<г К"?3-$п КЫ-16 К10-7В т KI. . *13 £♦3 «5 C1tC2 ез.сч, С7.С8 С5,С6 Я2 К2Э КЯ «.яг ^2S,t26 СТ.^СН сз.а, C15.CU а J? Л?3- КЗ? XfC Я7ЛВ яэчкгз Ct сь С 7, т-аг С5,«, ce,cs е* К{ я* £4 c*,zz а КЛ-ИЕ !?•. Av <7 *‘ч - et5,xss с- сч С£,С7Г С9 ее сз, сдое зп * 1 c? <p.30/n |2.7к Г|₽5 /2,7* 3 7. VIM KD52ZS фкД522Б R2fi-2 ’.ТЕМБР вч" I ’ ftd«2 2 и к С1Ч J4ePi- 7?pf^u р&ц. ¥.2..,Тел({рэн R16 6?0 -КП' <7лв ^о,# zzz ггсопФ р.гч fK СЛ "° CtO “1 6* ООЗ^гтг rh J?2« И 5,6* R2Z «Ж К25 2 <00к ..TtMEP НЧ C2 511 X* 1 ___ xr-wve—p-. КТ31СГ"*'- ЦЗ 061ц 5 ii/MwJ* ' VIЛё^нГ ! ', ^~j taaw |-Ч|'цсль VI4 . \35< -гС’Л5Р RZ6 К1гЛдо6йц* EQ 4r F1£> к731ог*> 055 В fa 2 PS4 KT3f37£ < c6(\3 ) KTB176 KUWSt KTfr‘6b 03 VruZ522£ Ю О mis 120 «о сг V* •UC.K5B г Gf.-.Gt t Режиг^ь! указам^ при питании от сети перенснновс тола частотой 50 Гц при номинальных входном сиен ала и Быходьой мощности иостоте/ 10СО Гц ( в) t при этом GJ рсецлатор громкости у^тонсблен S положение f о бос печи Гонящее номинальную быхобнуео мощность, б) регуляторы тембра устаноёлены S положение линейной онплитудно' частотной характеристики г. все замеры режимов проб едены относительно минуса источника питания приборами типа Ц^353 (по постоянно- му току) и 53-38 (по переменному току) 3.5 электрофоне маеит быть установлены элементы друеик типов ч. о свяли с постоянным совершенствованием конструкции алектрахрона 5 нем могут быть незначительные отличия от настоящей схеме/. Условные обозначения полупроводниковых приборов и рассеиваемой мощности резисторов %.ППЛПППП. s КТ3107, ^T6i/5. кггпе ктзюг в В блоке бУ-118 выводы KTStS.-^^t kuxoocxsm &Э2,^збгмицтч к гичемм* КТ&1ifs KTStb КТ317 f bUUUU-JU 7 К^ОМя **51<СЯЗ£ ?2.2и* У 33 КД 5226 к клемме 2
лз г. БУ-ffB I - kgf^Hygfi] ндэ»|~сдяП .Л1.4. 8 В Усилитель низкой чистоты_______________ kwi > t^jyi~awg] ^g,f |~д«я] ’’Ч-г fT Ji ялг КП-093 т&' о 52 О Усилитель лредбарителы/ыи t>B\~WSt\ R2 Устройство автостопа Кинематическая слепа ЗП Усилитель согласующий Й1 1- диСК; 2-ЗбуКОСНОМателЬ; 3-Пружины ; ч -рычаг с постоянным магнитом; к-ручка ПУСК; б~шток микролирта; 7- втулка штока; s- толкатель макролиртр; 9- втулка микролшрта; со-ось здукокнана- теля; п-втулка оса здукоснимателр ее- герконы автостопа ; сз-кронштейн автостопа; контактные группы.
| Волна-307-стерео | |
|
|
|
| Год начала выпуска | 1986 |
Электрофон транзисторный «Волна-307-стерео» с начала 1986 года производило Саратовское ПО «Корпус». Электрофон с универсальным питанием Волна-307-стерео предназначен для прослушивания фонограмм с моно и стерео грампластинок любых форматов. Привод диска прямой, от специального тихоходного электродвигателя. В электрофоне предусмотрена регулировка тембра по низшим и высшим звуковым частотам, возможность расширения стереобазы. Питание универсальное, от сети напряжением 127 или 220 В или от шести элементов 343. Частота вращения диска 33 об/мин. Коэффициент детонации звука 0,2%. Выходная мощность усилителя низкой частоты 2х2 Вт. Диапазон звуковых частот, эффективно воспроизводимых собственной акустической системой не уже 100…10000 Гц. Потребляемая от электрической сети мощность 18 Вт, от батарей не более 10 Вт. Габариты электрофона с ЭПУ — 480х260х120 мм. Масса — 6,5 кг. Розничная цена 80 рублей.
Галерея
Файлы
- Инструкция по эксплуатации электрофона «Волна-307-стерео».
Видео
- Видеосюжеты: Видео №1.
- Видео №2.
Источники
- Фотографии Василия Васильевича Мосолова, Обнинск.
Примечания
Электрофон
транзисторный «Волна ЭФ-307-С-1» с I-кв 1991 года выпускало Саратовское
ПО «Корпус». Электрофон с универсальным питанием «Волна ЭФ-307С-1» предназначен
для прослушивания механической записи со стерео и монофонических грампластинок
всех форматов. Привод диска прямой, от специального тихоходного электродвигателя.
В электрофоне имеется регулировка тембра НЧ и ВЧ, возможность расширения
стереобазы. Питание универсальное, от сети или от 6-ти элементов 343. Частота
вращения диска 33 об/мин. Коэффициент детонации 0,2%. Номинальная выходная
мощность УЗЧ — 2х1,5 Вт. Диапазон частот, воспроизводимых АС — 100…10000
Гц. Потребляемая от сети мощность 8 Вт, от батарей 3,5 Вт. Габариты электрофона
480х260х118 мм. Его масса 6,5 кг. Цена 120 рублей.
Инструкция
по эксплуатации электрофона «Волна ЭФ-307-С-1». Материалы Антона
Колесникова и Всеволода Масякина, Москва. Видео-1.
Видео-2.

















Электрофон транзисторный «Волна-307-стерео» с начала 1986 года производило Саратовское ПО «Корпус».
Электрофон с универсальным питанием »Волна-307-стерео» предназначен для прослушивания фонограмм с моно и стерео грампластинок любых форматов. Привод диска прямой, от специального тихоходного электродвигателя. В электрофоне предусмотрена регулировка тембра по низшим и высшим звуковым частотам, возможность расширения стереобазы. Питание универсальное, от сети напряжением 127 или 220 В или от шести элементов 343. Частота вращения диска 33 об/мин. Коэффициент детонации звука 0,2%. Выходная мощность усилителя низкой частоты 2х2 Вт. Диапазон звуковых частот, эффективно воспроизводимых собственной акустической системой не уже 100…10000 Гц. Потребляемая от электрической сети мощность 18 Вт, от батарей не более 10 Вт. Габариты электрофона с ЭПУ — 480х260х120 мм. Масса — 6,5 кг. Розничная цена 80 рублей.
Литература:
- Инструкция по эксплуатации электрофона «Волна-307-стерео».
Фотобанк StylishBag
МЕНЮ
Проигрыватель волна 307с 1 схема — 92 фото
Обновлено: 24.09.2023
Читайте также:
- Заключение в проекте дизайнер интерьера — 89 фото
- Храм христа спасителя нарисовать легко — 88 фото
- Схема подключения эл контактного манометра — 82 фото

















































