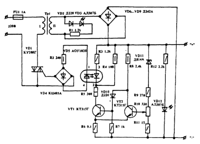
Устройство зарядное серии «ПОЛЮС — 2024Т» предназначено для заряда авто-мото АКБ, контроля уровня заряда АКБ, проверки напряжения бортовой сети транспортного средства, работоспособности генератора, стартера и реле-регулятора. Наиболее эффективно использование ЗУ при зарядке АКБ емкостью до 200 А/ч.
ЗУ позволяет плавно регулировать ток заряда АКБ.
ЗУ позволяет производить восстановление (десульфатацию) старых АКБ в циклическом режиме работы.
ЗУ производит автоматическое уменьшение тока по мере заряда АКБ.
ЗУ имеет электронные защиты от: перегрева; неправильного подключения АКБ; короткого замыкания АКБ.
Возможно использование в качестве предпускового ЗУ для облегчения запуска двигателя.
Номинальное напряжение АКБ: 6…24 В;
Минимальный зарядный ток, А: 0,5;
Максимальный зарядный ток, А: 20;
Регулировка напряжения: плавная;
Индикатор заряда: электронный цифровой индикатор тока и напряжения;
Электронная защита от: короткого замыкания, перегрева, переполюсовки;
Использование в качестве предпускового устройства: да. ( Необходимо подключить ЗУ к АКБ транспортного средства, и в течение 5…15 мин. произвести заряд аккумулятора, после чего, не отключая ЗУ запустить двигатель.
Купить зарядное устройство Полюс 2024Т в Томске Вы можете в нашей компании.
«Микросистема» г. Бийск
Зарядные устройства серии «Полюс»
С помощью зарядного устройства (ЗУ) ПОЛЮС Вы сможете быстро и надежно зарядить аккумуляторную батарею(АКБ) Вашего автомобиля или мотоцикла. Широкий ассортимент моделей рассчитан на заряд АКБ различной емкости и напряжения. Из выпускаемого модельного ряда ЗУ ПОЛЮС Вы подберете изделие с требуемыми эксплуатационными и функциональными характеристиками. Модельный ряд ЗУ ПОЛЮС включает изделия как с традиционным стрелочным индикатором тока заряда, так и с различными электронными индикаторами тока заряда и напряжения АКБ. Все модели ЗУ ПОЛЮС (за исключением ПОЛЮС-АВТО 10) имеют антисульфатный контрольно-тренировочный режим работы, с помощью которого Вы сможете улучшить рабочие характеристики Вашего АКБ. Регулятором тока заряда Вы установите оптимальный режим заряда Вашей аккумуляторной батареи.
Зарядные устройства ПОЛЮС — это:
электронная защита от неправильного подключения АКБ;
электронная защита от перегрева ЗУ;
плавная ручная регулировка тока заряда АКБ;
возможность использование в качестве предпускового ЗУ.
Корпуса ЗУ изготовлены из высококачественного АВС пластика. Инверторная технология в сочетании с широким применением современных электронных компонентов ведущих мировых фирм позволяют при небольших габаритах и весе добиться отличных эксплуатационных и технических характеристик выпускаемой продукции, сохранять работоспособность ЗУ ПОЛЮС при температурах окружающей среды от -40 до +40С.
Цена за комплект
14 286 руб.
714 руб. — на бонусную карту
и оплата наличными
Цены действительны только при оформлении заказа
через интернет-магазин
.
Заказать звонок
Оставьте свои контакты, мы позвоним в удобное для вас время.
Предел регулирования тока заряда 0,5…20 А Номинальное напряжение АКБ 4…24 В Рабочий диапазон t C окружающей среды -40:.. 40 Позволяет зарядить АКБ ёмкостью до 200 Ач. Все модели имеют: — защиту от неправильного подключения и короткого замыкания АКБ; — защиту от перегрева; — режим отключения после заряда АКБ; — стабилизацию тока заряда; — плавную регулировку тока заряда; — непрерывный или циклический режим заряда. Модели гарантированно работоспособны при температуре окружающей среды : — с индексами «А», «С», «Т» — от -40 до 40 С — с индексом «Э» — от -25 до 40 С
Основные характеристики
| Торговая марка | Полюс |
| Габариты д*ш*в (см.) | 23,5*20,5*11,0 |
| Напряжение ЗУ | 4-24V |
Меня много спрашивают каким зарядным устройством я пользуюсь.
Я пользуюсь зарядными устройствами ПОЛЮС. Производство Микросистема, г. Бийск. Раньше назывались ТАКТ.
Устройство имеет ручную плавную установку тока. Т.е. можно выставить десятые доли ампера. Конечное напряжение 16-16,5 В. Ток не снижается на всей стадии заряда. Имеется кнопка автоотключения, но я этой функцией не пользуюсь, мне она не нужна, сказать ничего не могу. Есть кнопка ЦИКЛ. Эту функцию я постоянно использую. При нажатой кнопке устройство будет заряжать АКБ с паузами. 30 секунд заряд, выставленным током, далее 30 секунд пауза. В этом режиме АКБ меньше греется, меньше кипения в конце заряда, более лучшее усвоение заряда и рост плотности. Можно использовать при этом нагрузку (лампу), тогда будет 30-ти секундный цикл заряд-разряд. Но я этим способом почти не пользуюсь.
У меня модель 2024Т. Максимальный ток 20 А, 24В, имеется амперметр и вольтметр. Есть и модели с меньшим током, 12 В и с другим табло, без вольтметра, стрелочное или светодиодное.
Данное ЗУ не запустится, если напряжение АКБ ниже 5-6 В. В этом случае нужно либо запараллелить другую заряженную батарею, либо если есть другое ЗУ с функцией 13,6 В, то можно «взбодрить» АКБ на этой функции, а далее переключить на ПОЛЮС.
Если не пользоваться режимом автоотключения, то нужно контролировать заряженность, т.е. не забывать, что заряжаете АКБ, иначе АКБ выкипит. Если плотность или напряжение не изменяются в течение 2 часов, то заряд можно прекращать.
Меня данные ЗУ вполне устраивают. На них зарядилось тысячи АКБ, многие работали по 5-6-7 лет, некоторые работают до сих пор, причем заряжаются на ПОЛЮСах регулярно. Я это к тому, что данный тип ЗУ не снижает срок службы АКБ, как утверждают некоторые, в том числе и на этом форуме.
Из минусов: высокая цена, качество сборки (такое ощущение, что собирают вручную на коленках), не точность показаний амперметра и вольтметра (завышают показания примерно на 0,1-0,2), со временем теряется точность реостата установки тока (но это видимо от частого использования), не подходит для заряда GEL и AGM.
Могу рекомендовать это устройство для тех, кто хочет и может контролировать процесс заряда. Можно, конечно, пользоваться функцией автоотключения, но тогда проще и дешевле будет купить обычное автоматическое ЗУ.
Прошу фанатов Сороки не писать, про «кипятильник», про 16 В, про плотность, про алгоритмы и т.д и т.п, дабы на превращать тему в балаган. У вас есть своя отдельная тема.
Содержание
- Решено Зарядное устройство Полюс 912с не работает преобразователь
- Утятник
- Информация Неисправность Прошивки Схемы Справочники Маркировка Корпуса Сокращения и аббревиатуры Частые вопросы Полезные ссылки
- Справочная информация
- Неисправности
- О прошивках
- Схемы аппаратуры
- Справочники
- Marking (маркировка) — обозначение на электронных компонентах
- Package (корпус) — вид корпуса электронного компонента
- Краткие сокращения
- Частые вопросы
- Полезные ссылки
- Решено Полюс 2024Т, нужна помощь!
- tolmachano
- sergroman
- Информация Неисправность Прошивки Схемы Справочники Маркировка Корпуса Сокращения и аббревиатуры Частые вопросы Полезные ссылки
- Справочная информация
- Неисправности
- О прошивках
- Схемы аппаратуры
- Справочники
- Marking (маркировка) — обозначение на электронных компонентах
- Package (корпус) — вид корпуса электронного компонента
- Краткие сокращения
- Частые вопросы
- Полезные ссылки
Решено Зарядное устройство Полюс 912с не работает преобразователь
Утятник
Если получится : Откинуть полевики. С затвора на исток резистор 1к. Подать требуемое питание на управление от внешнего БП. Блок в сеть не совать!
Спокойненько проверять работу драйвера осциллоскопом и делать выводы.
Если все исправно — поставить новые полевики и запитать от трансформатора
30-40VAC чз предохранитель (резистор , лампочку соотв тока) ,
питание на управление оставить от внешнего БП.
Так можно проверить практически все.
ЗЫ
когда драйвер управляет верхним ключем 2101 напряжение на Vb по отношению к Vs должно быть +10. 20V
цена драйвера 1-1,5$ , а 30c действительно странно.
Информация Неисправность Прошивки Схемы Справочники Маркировка Корпуса Сокращения и аббревиатуры Частые вопросы Полезные ссылки
Справочная информация
Этот блок для тех, кто впервые попал на страницы нашего сайта. В форуме рассмотрены различные вопросы возникающие при ремонте бытовой и промышленной аппаратуры. Всю предоставленную информацию можно разбить на несколько пунктов:
- Диагностика
- Определение неисправности
- Выбор метода ремонта
- Поиск запчастей
- Устранение дефекта
- Настройка
Учитывайте, что некоторые неисправности являются не причиной, а следствием другой неисправности, либо не правильной настройки. Подробную информацию Вы найдете в соответствующих разделах.
Неисправности
Все неисправности по их проявлению можно разделить на два вида — стабильные и периодические. Наиболее часто рассматриваются следующие:
- не включается
- не корректно работает какой-то узел (блок)
- периодически (иногда) что-то происходит
Если у Вас есть свой вопрос по определению дефекта, способу его устранения, либо поиску и замене запчастей, Вы должны создать свою, новую тему в соответствующем разделе.
О прошивках
Большинство современной аппаратуры представляет из себя подобие программно-аппаратного комплекса. То есть, основной процессор управляет другими устройствами по программе, которая может находиться как в самом чипе процессора, так и в отдельных микросхемах памяти.
На сайте существуют разделы с прошивками (дампами памяти) для микросхем, либо для обновления ПО через интерфейсы типа USB.
- Прошивки ТВ (упорядоченные)
- Запросы прошивок для ТВ
- Прошивки для мониторов
- Запросы разных прошивок
- . и другие разделы
По вопросам прошивки Вы должны выбрать раздел для вашего типа аппарата, иначе ответ и сам файл Вы не получите, а тема будет удалена.
Схемы аппаратуры
Начинающие ремонтники часто ищут принципиальные схемы, схемы соединений, пользовательские и сервисные инструкции. Это могут быть как отдельные платы (блоки питания, основные платы, панели), так и полные Service Manual-ы. На сайте они размещены в специально отведенных разделах и доступны к скачиванию гостям, либо после создания аккаунта:
- Схемы телевизоров (запросы)
- Схемы телевизоров (хранилище)
- Схемы мониторов (запросы)
- Различные схемы (запросы)
Внимательно читайте описание. Перед запросом схемы или прошивки произведите поиск по форуму, возможно она уже есть в архивах. Поиск доступен после создания аккаунта.
Справочники
На сайте Вы можете скачать справочную литературу по электронным компонентам (справочники, таблицу аналогов, SMD-кодировку элементов, и тд.).
Marking (маркировка) — обозначение на электронных компонентах
Современная элементная база стремится к миниатюрным размерам. Места на корпусе для нанесения маркировки не хватает. Поэтому, производители их маркируют СМД-кодами.
Package (корпус) — вид корпуса электронного компонента
При создании запросов в определении точного названия (партномера) компонента, необходимо указывать не только его маркировку, но и тип корпуса. Наиболее распостранены:
- DIP (Dual In Package) – корпус с двухрядным расположением контактов для монтажа в отверстия
- SOT-89 — пластковый корпус для поверхностного монтажа
- SOT-23 — миниатюрный пластиковый корпус для поверхностного монтажа
- TO-220 — тип корпуса для монтажа (пайки) в отверстия
- SOP (SOIC, SO) — миниатюрные корпуса для поверхностного монтажа (SMD)
- TSOP (Thin Small Outline Package) – тонкий корпус с уменьшенным расстоянием между выводами
- BGA (Ball Grid Array) — корпус для монтажа выводов на шарики из припоя
Краткие сокращения
При подаче информации, на форуме принято использование сокращений и аббревиатур, например:
| Сокращение | Краткое описание |
|---|---|
| LED | Light Emitting Diode — Светодиод (Светоизлучающий диод) |
| MOSFET | Metal Oxide Semiconductor Field Effect Transistor — Полевой транзистор с МОП структурой затвора |
| EEPROM | Electrically Erasable Programmable Read-Only Memory — Электрически стираемая память |
| eMMC | embedded Multimedia Memory Card — Встроенная мультимедийная карта памяти |
| LCD | Liquid Crystal Display — Жидкокристаллический дисплей (экран) |
| SCL | Serial Clock — Шина интерфейса I2C для передачи тактового сигнала |
| SDA | Serial Data — Шина интерфейса I2C для обмена данными |
| ICSP | In-Circuit Serial Programming – Протокол для внутрисхемного последовательного программирования |
| IIC, I2C | Inter-Integrated Circuit — Двухпроводный интерфейс обмена данными между микросхемами |
| PCB | Printed Circuit Board — Печатная плата |
| PWM | Pulse Width Modulation — Широтно-импульсная модуляция |
| SPI | Serial Peripheral Interface Protocol — Протокол последовательного периферийного интерфейса |
| USB | Universal Serial Bus — Универсальная последовательная шина |
| DMA | Direct Memory Access — Модуль для считывания и записи RAM без задействования процессора |
| AC | Alternating Current — Переменный ток |
| DC | Direct Current — Постоянный ток |
| FM | Frequency Modulation — Частотная модуляция (ЧМ) |
| AFC | Automatic Frequency Control — Автоматическое управление частотой |
Частые вопросы
После регистрации аккаунта на сайте Вы сможете опубликовать свой вопрос или отвечать в существующих темах. Участие абсолютно бесплатное.
Кто отвечает в форуме на вопросы ?
Ответ в тему Зарядное устройство Полюс 912с не работает преобразователь как и все другие советы публикуются всем сообществом. Большинство участников это профессиональные мастера по ремонту и специалисты в области электроники.
Как найти нужную информацию по форуму ?
Возможность поиска по всему сайту и файловому архиву появится после регистрации. В верхнем правом углу будет отображаться форма поиска по сайту.
По каким еще маркам можно спросить ?
По любым. Наиболее частые ответы по популярным брэндам — LG, Samsung, Philips, Toshiba, Sony, Panasonic, Xiaomi, Sharp, JVC, DEXP, TCL, Hisense, и многие другие в том числе китайские модели.
Какие еще файлы я смогу здесь скачать ?
При активном участии в форуме Вам будут доступны дополнительные файлы и разделы, которые не отображаются гостям — схемы, прошивки, справочники, методы и секреты ремонта, типовые неисправности, сервисная информация.
Полезные ссылки
Здесь просто полезные ссылки для мастеров. Ссылки периодически обновляемые, в зависимости от востребованности тем.
Источник
tolmachano
sergroman
Информация Неисправность Прошивки Схемы Справочники Маркировка Корпуса Сокращения и аббревиатуры Частые вопросы Полезные ссылки
Справочная информация
Этот блок для тех, кто впервые попал на страницы нашего сайта. В форуме рассмотрены различные вопросы возникающие при ремонте бытовой и промышленной аппаратуры. Всю предоставленную информацию можно разбить на несколько пунктов:
- Диагностика
- Определение неисправности
- Выбор метода ремонта
- Поиск запчастей
- Устранение дефекта
- Настройка
Учитывайте, что некоторые неисправности являются не причиной, а следствием другой неисправности, либо не правильной настройки. Подробную информацию Вы найдете в соответствующих разделах.
Неисправности
Все неисправности по их проявлению можно разделить на два вида — стабильные и периодические. Наиболее часто рассматриваются следующие:
- не включается
- не корректно работает какой-то узел (блок)
- периодически (иногда) что-то происходит
Если у Вас есть свой вопрос по определению дефекта, способу его устранения, либо поиску и замене запчастей, Вы должны создать свою, новую тему в соответствующем разделе.
О прошивках
Большинство современной аппаратуры представляет из себя подобие программно-аппаратного комплекса. То есть, основной процессор управляет другими устройствами по программе, которая может находиться как в самом чипе процессора, так и в отдельных микросхемах памяти.
На сайте существуют разделы с прошивками (дампами памяти) для микросхем, либо для обновления ПО через интерфейсы типа USB.
- Прошивки ТВ (упорядоченные)
- Запросы прошивок для ТВ
- Прошивки для мониторов
- Запросы разных прошивок
- . и другие разделы
По вопросам прошивки Вы должны выбрать раздел для вашего типа аппарата, иначе ответ и сам файл Вы не получите, а тема будет удалена.
Схемы аппаратуры
Начинающие ремонтники часто ищут принципиальные схемы, схемы соединений, пользовательские и сервисные инструкции. Это могут быть как отдельные платы (блоки питания, основные платы, панели), так и полные Service Manual-ы. На сайте они размещены в специально отведенных разделах и доступны к скачиванию гостям, либо после создания аккаунта:
- Схемы телевизоров (запросы)
- Схемы телевизоров (хранилище)
- Схемы мониторов (запросы)
- Различные схемы (запросы)
Внимательно читайте описание. Перед запросом схемы или прошивки произведите поиск по форуму, возможно она уже есть в архивах. Поиск доступен после создания аккаунта.
Справочники
На сайте Вы можете скачать справочную литературу по электронным компонентам (справочники, таблицу аналогов, SMD-кодировку элементов, и тд.).
Marking (маркировка) — обозначение на электронных компонентах
Современная элементная база стремится к миниатюрным размерам. Места на корпусе для нанесения маркировки не хватает. Поэтому, производители их маркируют СМД-кодами.
Package (корпус) — вид корпуса электронного компонента
При создании запросов в определении точного названия (партномера) компонента, необходимо указывать не только его маркировку, но и тип корпуса. Наиболее распостранены:
- DIP (Dual In Package) – корпус с двухрядным расположением контактов для монтажа в отверстия
- SOT-89 — пластковый корпус для поверхностного монтажа
- SOT-23 — миниатюрный пластиковый корпус для поверхностного монтажа
- TO-220 — тип корпуса для монтажа (пайки) в отверстия
- SOP (SOIC, SO) — миниатюрные корпуса для поверхностного монтажа (SMD)
- TSOP (Thin Small Outline Package) – тонкий корпус с уменьшенным расстоянием между выводами
- BGA (Ball Grid Array) — корпус для монтажа выводов на шарики из припоя
Краткие сокращения
При подаче информации, на форуме принято использование сокращений и аббревиатур, например:
| Сокращение | Краткое описание |
|---|---|
| LED | Light Emitting Diode — Светодиод (Светоизлучающий диод) |
| MOSFET | Metal Oxide Semiconductor Field Effect Transistor — Полевой транзистор с МОП структурой затвора |
| EEPROM | Electrically Erasable Programmable Read-Only Memory — Электрически стираемая память |
| eMMC | embedded Multimedia Memory Card — Встроенная мультимедийная карта памяти |
| LCD | Liquid Crystal Display — Жидкокристаллический дисплей (экран) |
| SCL | Serial Clock — Шина интерфейса I2C для передачи тактового сигнала |
| SDA | Serial Data — Шина интерфейса I2C для обмена данными |
| ICSP | In-Circuit Serial Programming – Протокол для внутрисхемного последовательного программирования |
| IIC, I2C | Inter-Integrated Circuit — Двухпроводный интерфейс обмена данными между микросхемами |
| PCB | Printed Circuit Board — Печатная плата |
| PWM | Pulse Width Modulation — Широтно-импульсная модуляция |
| SPI | Serial Peripheral Interface Protocol — Протокол последовательного периферийного интерфейса |
| USB | Universal Serial Bus — Универсальная последовательная шина |
| DMA | Direct Memory Access — Модуль для считывания и записи RAM без задействования процессора |
| AC | Alternating Current — Переменный ток |
| DC | Direct Current — Постоянный ток |
| FM | Frequency Modulation — Частотная модуляция (ЧМ) |
| AFC | Automatic Frequency Control — Автоматическое управление частотой |
Частые вопросы
После регистрации аккаунта на сайте Вы сможете опубликовать свой вопрос или отвечать в существующих темах. Участие абсолютно бесплатное.
Кто отвечает в форуме на вопросы ?
Ответ в тему Полюс 2024Т, нужна помощь! как и все другие советы публикуются всем сообществом. Большинство участников это профессиональные мастера по ремонту и специалисты в области электроники.
Как найти нужную информацию по форуму ?
Возможность поиска по всему сайту и файловому архиву появится после регистрации. В верхнем правом углу будет отображаться форма поиска по сайту.
По каким еще маркам можно спросить ?
По любым. Наиболее частые ответы по популярным брэндам — LG, Samsung, Philips, Toshiba, Sony, Panasonic, Xiaomi, Sharp, JVC, DEXP, TCL, Hisense, и многие другие в том числе китайские модели.
Какие еще файлы я смогу здесь скачать ?
При активном участии в форуме Вам будут доступны дополнительные файлы и разделы, которые не отображаются гостям — схемы, прошивки, справочники, методы и секреты ремонта, типовые неисправности, сервисная информация.
Полезные ссылки
Здесь просто полезные ссылки для мастеров. Ссылки периодически обновляемые, в зависимости от востребованности тем.
Источник
Узнайте цену
Для того, чтобы узнать цену и ближайшие к вам магазины, в которых вы сможете приобрести данный товар, позвоните нам
+7 (3822) 57-55-44
Позвонить
Купить в 1 клик
Оставьте свой номер телефона и наш менеджер перезвонит вам для уточнения деталей заказа.
Спасибо!
Ваша заказ принят. Ожидайте звонка от менеджера.
Уточните наличие у менеджера
В данный момент остатки выбранного вами товара ограничены.
Для того, чтобы уточнить наличие товара в ближайших к вам магазинах, позвоните нам
+7 (3822) 57-55-44
Позвонить
Фотобанк StylishBag
МЕНЮ
Схема зарядного устройства полюс 2024т — 90 фото
Обновлено: 22.09.2023
Читайте также:
- Схема предохранителей land cruiser 200 — 85 фото
- Нанесение венецианской штукатурки карта мира — 93 фото
- Презентация к день защиты детей — 91 фото
Устройство зарядное серии «ПОЛЮС — 2024Т» предназначено для заряда авто-мото АКБ, контроля уровня заряда АКБ, проверки напряжения бортовой сети транспортного средства, работоспособности генератора, стартера и реле-регулятора. Наиболее эффективно использование ЗУ при зарядке АКБ емкостью до 200 А/ч.
ЗУ позволяет плавно регулировать ток заряда АКБ.
ЗУ позволяет производить восстановление (десульфатацию) старых АКБ в циклическом режиме работы.
ЗУ производит автоматическое уменьшение тока по мере заряда АКБ.
ЗУ имеет электронные защиты от: перегрева; неправильного подключения АКБ; короткого замыкания АКБ.
Возможно использование в качестве предпускового ЗУ для облегчения запуска двигателя.
Номинальное напряжение АКБ: 6…24 В;
Минимальный зарядный ток, А: 0,5;
Максимальный зарядный ток, А: 20;
Регулировка напряжения: плавная;
Индикатор заряда: электронный цифровой индикатор тока и напряжения;
Электронная защита от: короткого замыкания, перегрева, переполюсовки;
Использование в качестве предпускового устройства: да. ( Необходимо подключить ЗУ к АКБ транспортного средства, и в течение 5…15 мин. произвести заряд аккумулятора, после чего, не отключая ЗУ запустить двигатель.
Купить зарядное устройство Полюс 2024Т в Томске Вы можете в нашей компании.
«Микросистема» г. Бийск
Зарядные устройства серии «Полюс»
С помощью зарядного устройства (ЗУ) ПОЛЮС Вы сможете быстро и надежно зарядить аккумуляторную батарею(АКБ) Вашего автомобиля или мотоцикла. Широкий ассортимент моделей рассчитан на заряд АКБ различной емкости и напряжения. Из выпускаемого модельного ряда ЗУ ПОЛЮС Вы подберете изделие с требуемыми эксплуатационными и функциональными характеристиками. Модельный ряд ЗУ ПОЛЮС включает изделия как с традиционным стрелочным индикатором тока заряда, так и с различными электронными индикаторами тока заряда и напряжения АКБ. Все модели ЗУ ПОЛЮС (за исключением ПОЛЮС-АВТО 10) имеют антисульфатный контрольно-тренировочный режим работы, с помощью которого Вы сможете улучшить рабочие характеристики Вашего АКБ. Регулятором тока заряда Вы установите оптимальный режим заряда Вашей аккумуляторной батареи.
Зарядные устройства ПОЛЮС — это:
электронная защита от неправильного подключения АКБ;
электронная защита от перегрева ЗУ;
плавная ручная регулировка тока заряда АКБ;
возможность использование в качестве предпускового ЗУ.
Корпуса ЗУ изготовлены из высококачественного АВС пластика. Инверторная технология в сочетании с широким применением современных электронных компонентов ведущих мировых фирм позволяют при небольших габаритах и весе добиться отличных эксплуатационных и технических характеристик выпускаемой продукции, сохранять работоспособность ЗУ ПОЛЮС при температурах окружающей среды от -40 до +40С.
Цена за комплект
14 286 руб.
714 руб. — на бонусную карту
и оплата наличными
Цены действительны только при оформлении заказа
через интернет-магазин
.
Заказать звонок
Оставьте свои контакты, мы позвоним в удобное для вас время.
Предел регулирования тока заряда 0,5…20 А Номинальное напряжение АКБ 4…24 В Рабочий диапазон t C окружающей среды -40:.. 40 Позволяет зарядить АКБ ёмкостью до 200 Ач. Все модели имеют: — защиту от неправильного подключения и короткого замыкания АКБ; — защиту от перегрева; — режим отключения после заряда АКБ; — стабилизацию тока заряда; — плавную регулировку тока заряда; — непрерывный или циклический режим заряда. Модели гарантированно работоспособны при температуре окружающей среды : — с индексами «А», «С», «Т» — от -40 до 40 С — с индексом «Э» — от -25 до 40 С
Основные характеристики
| Торговая марка | Полюс |
- Производитель: Россия
- Код товара: 3017-10
- Артикул: 00-00000572
Основные характеристики
Все характеристики
Максимальный ток заряда (А):
20
Минимальный ток заряда (А):
0.5
Напряжение АКБ (В):
6;12;24
Функции:
амперметр;вольтметр
- Обзор товара
- Характеристики
- Отзывов (0)
С помощью зарядного устройства Полюс 2024Т Вы сможете быстро и надежно зарядить аккумуляторную батарею(АКБ) Вашего автомобиля или мотоцикла. Широкий ассортимент моделей рассчитан на заряд АКБ различной емкости и напряжения. Из выпускаемого модельного ряда ЗУ ПОЛЮС Вы подберете изделие с требуемыми эксплуатационными и функциональными характеристиками. Модельный ряд ЗУ ПОЛЮС включает изделия как с традиционным стрелочным индикатором тока заряда, так и с различными электронными индикаторами тока заряда и напряжения АКБ. Все модели ЗУ ПОЛЮС (за исключением ПОЛЮС-АВТО 10) имеют антисульфатный контрольно-тренировочный режим работы, с помощью которого Вы сможете улучшить рабочие характеристики Вашего АКБ. Регулятором тока заряда Вы установите оптимальный режим заряда Вашей аккумуляторной батареи.
Характеристики
Характеристики
Максимальный ток заряда (А)
20
Минимальный ток заряда (А)
0.5
Напряжение АКБ (В)
6;12;24
Функции
амперметр;вольтметр
Нет отзывов о данном товаре.







































































